中国性别平等领域扫描(上) 行动路径与社群谱系
作者:「翻山」价值投资组
本篇文章包括前言,共约9,000字。
前言
我们将分上、下篇幅提出自己的见解,并总结我们在田野中的观察。
在上篇,以一种比较普遍、宽泛的视角,我们提出2种性别平等的实践路径,并尝试解释为何在理想态的女权运动中,这两例路径彼此贯通、互为依托。而在中国,我们正面临着行动路径之间断裂、错轨的现状,因此,如何想象一种更跨界、更联结、更疗愈的性别平等的实践图景变得困难起来。我们会在上篇讨论这一现状的具体影响,包括:
- “女权主义的公共性是否正在退却”、
- “2018年以来的性别话题与行动想象力如何被擒制”、
- “父权势力如何与专业主义合谋阻碍行动的发生”等等话题。
为弥合行动路径之间的断链,也考虑到「翻山」团队自身的能力与视野限制, 我们希望先为读者伙伴们梳理当前性别行动的社群谱系。如「翻山」在各个页面上的解释,我们的主要收入将被投资至大陆的性别平等从业者,指的也就是这些伙伴。由此,「翻山」将为读者朋友们提供多一条渠道,与大陆的性别行动、性别工作达成联接。
紧接着在下篇的《领域扫描》中,我们将带来更量化的、从外部环境视角出发的观察与分析,以便更尽全地扫描出行动社群的现状、困境与机会。
松球便利店
松球便利店是一家坐落在昆明市五华区王家村社区的小卖部,去年下半年刚刚开业。店里提供外卖快递服务,七日不休,从早上8点干到晚上。9月,店里主送货的外卖员因为搬运货物扭伤了腰,但在床上躺不了多久,又骑上电驴开始了每日的奔波。对ta来说,外卖员最好只是暂时的工作,小卖部最好也是暂时的营生,毕竟许多收入是左口袋进右口袋出的流水,到头来,终归是为了另一个目的 —— 为了多一份来钱的方法,留住同事,补贴当地一家反家暴庇护所。


松球便利店 昆明
外卖员是庇护所的主任,小卖部店长是庇护所的职员,还有一位在周末来兼职的店员,也是十年老社工。从西南地区最有影响力的反家暴服务机构之一,从运营200平方米的专门庇护所、提供一站式反家暴服务的专业团队,到不得不“开小卖部赚钱”,松球便利店的诞生历程是中国性别平等行业轨迹的缩影。

在性别话题每每攀登微博热点、相关出版物前赴后继,各式各样的名头诸如「青年领袖」、「年度女性人物」、「她力量」络绎涌现的当前,我们反而面临某种诡谲的矛盾与冲突:世界经济论坛的性别差距报告显示中国的排名不增反降、已经治理了12年之久的性别出生比在二胎之后的比例不降反增;城市女性对婚姻制度的警惕显而易见,而农村地区的童婚率、早婚率却不落下势,逐年攀升。
看似反常的现实在「性别平等作为行业」的视角下却也不乏解释——在广袤至全球第二大陆地面积、基础人口达到世界四分之一的这片土地上:
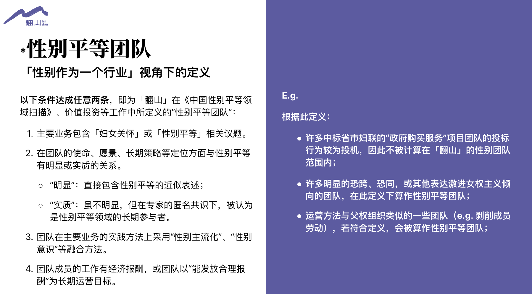
- 中国的「性别平等全职团队」总数量不超过120家*(+-15 误差,由「翻山」团队内部统计),其中大部分为非营利组织;
- 为这些非营利组织提供资金支持的本土基金会,大约为48家,占全国基金会数量0.5%;
- 在这48家资助者中,单纯出于对性别平等事业的认同,所提供的「议题专门资助」最高额则不超过10万元。
(中央民族大学教授、专注人口学研究的杨菊华于2020年发表的Women in China Moving Forward: Progress, Challenges and Reflections也给出了“中国的性别平等已停滞(stalled)”的结论。)

本篇文章是「翻山」《远山回响》专栏的第一篇内容。下文的信息与数据在尽可能有据可依的前提下,大多出自「翻山」团队的从业经验。反过来说,以个体经验便能概括完全中国性别领域这件事,让我们不由发笑。这领域该是发展到怎样贫瘠的状态,以至于一二三人的眼界便能还原起码过半的事实?
性别行动的两种路径
谁在参与性别平等的行动?答案当然是「所有人」。如萨拉·麦哈迈德在《过一种女性主义的生活》中所言: